利辛县孙庙乡人民政府
当前位置: 网站首页 > 政府信息公开 > 孙庙乡 > 回应关切
索引号: 113416230031855147/202510-00008 组配分类: 回应关切
发布机构: 利辛县孙庙乡人民政府 主题分类: 综合政务
名称: 【亳州发布】本月起标准调整失业保险金标准!涉及亳州 文号:
发文日期: 2025-10-15 发布日期: 2025-10-15
索引号: 113416230031855147/202510-00008
组配分类: 回应关切
发布机构: 利辛县孙庙乡人民政府
主题分类: 综合政务
名称: 【亳州发布】本月起标准调整失业保险金标准!涉及亳州
文号:
发文日期: 2025-10-15
发布日期: 2025-10-15
【亳州发布】本月起标准调整失业保险金标准!涉及亳州
发布时间:2025-10-15 09:51 信息来源:利辛县孙庙乡人民政府 浏览次数: 字体:[ ]
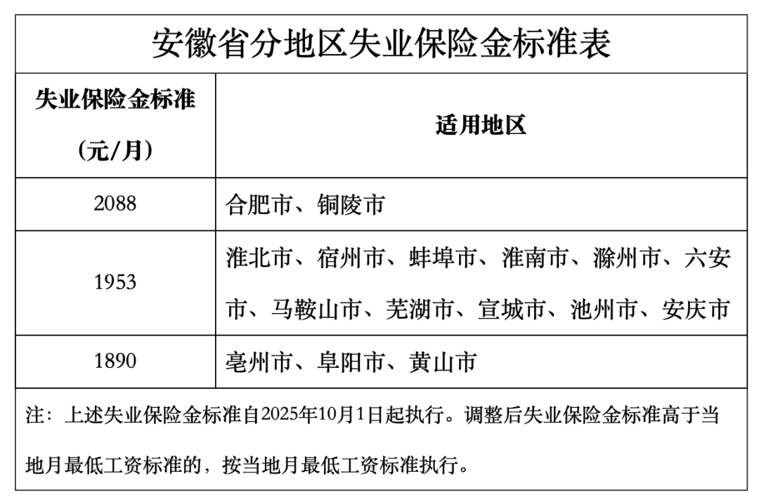
10月14日,安徽省人社厅官网发布公告,调整失业保险金标准。
具体如下:
1.png
根据《安徽省失业保险规定》《关于进一步推动失业保险经办提质增效的通知》(皖人社秘〔2025161号)等有关规定,依据《安徽省人民政府办公厅关于调整全省最低工资标准的通知》(皖政办秘〔202532号)明确的全省最低工资标准,决定自2025101日起,对我省现行失业保险金标准进行相应调整。
调整后的失业保险金标准如下。
图片
各地要认真做好政策宣传、基金预算管理等工作,确保失业保险金及其他失业保险待遇及时、足额发放到位。

特此公告。 

安徽省人力资源和社会保障厅

20251013

--End--


源:安徽省人力资源和社会保障厅、中安在线

一审:贺梦茹  二审:王红燕  三审:马明亚


(原文地址:https://mp.weixin.qq.com/s/SkUUo1stsbyW2bD0umcaZQ)

收起