中国政府网
省政府
市政府
繁体中文
|
长者版
|
无障碍 |
返回首页
专题首页
专题首页
政策解读
回应关切
在线办事
依申请公开
您现在所在的位置:
网站首页
>
政府信息公开
>
专题首页
>
预警信息
>
内容详情
索引号:
11341623662935198D/202308-00077
组配分类:
预警信息
发布机构:
利辛县新张集乡人民政府
主题分类:
民政、扶贫、救灾
有效性:
有效
关键词:
无
名称:
预警信息【第19期】强对流预警防御提示
文号:
无
发文日期:
2023-08-25 11:35
发布日期:
2023-08-25 11:35
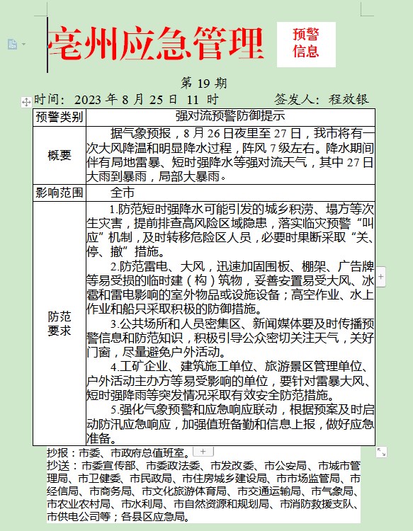
预警信息【第19期】强对流预警防御提示
发布时间:2023-08-25 11:35
来源:利辛县新张集乡人民政府
浏览:471 次
用微信扫描二维码
分享至好友和朋友圈
×
【字体大小:
大
中
小
】
扫一扫在手机打开当前页
顶部
打印
关闭